°¢Àï°Í°ÍǰCEOÎÀÕÜÖÐÑ¡¶Ê£¬ÄâÊÕ¹ºÖÐɽº£¼ÃÉ¡°ÕïÁÆÒ»Ì塱½á¹¹¡¡ÐÂÄêÒÁʼ£¬ÖÁ×ð¹ú¼ÊÉúÎïÔÚÒÔAIΪÁ¢ÒìÍ»ÆÆµã¡¢¡¢¡¢¡°´òÔìÁýÕÖÈ«¹¤ÒµÁ´Éú̬µÄƽ̨ÐÍÆóÒµ¡±µÄõè¾¶ÉϼÓËÙ±¼³Û¡£

1ÔÂ20ÈÕÉÏÎ磬ÖÁ×ð¹ú¼ÊÉúÎïÕÙ¿ª2025ÄêµÚÒ»´ÎÔÝʱ¹É¶«´ó»á£¬¾¹«Ë¾¶Ê³¤¼æ×Ü˾Àí´÷Á¢ÖÒÏÈÉúÌáÃû£¬¶Ê»áÌáÃûίԱ»á×ʸñÉó²éͨ¹ý£¬¾Û»áÒ»ÖÂÔÞ³ÉÑ¡¾ÙÎÀÕÜÏÈÉúµ£µ±¹«Ë¾¶Ê¡£
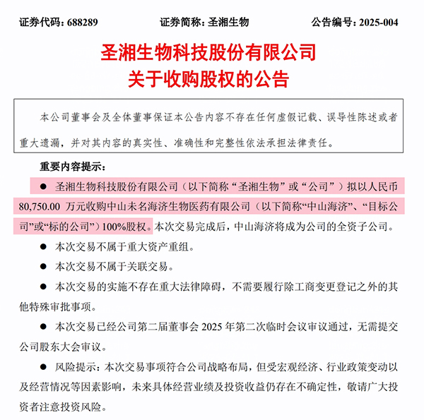
ÉÔÔçЩʱ¼ä£¬1ÔÂ11ÈÕ£¬ÖÁ×ð¹ú¼ÊÉúÎﻹͨ¸æ³Æ£¬Äâ³â×Ê8.075ÒÚÔªÊÕ¹ºÖÐɽδÃûº£¼ÃÉúÎïÒ½Ò©ÓÐÏÞ¹«Ë¾(¼ò³Æ¡°ÖÐɽº£¼Ã¡±)100%¹ÉȨ¡£
Õâ±ÊÊÕ¹º½«Ê¹ÓÃÉÏÊй«Ë¾ÔÚÌåÍâÕï¶ÏÁìÓò¡¢¡¢¡¢ÖÐɽº£¼ÃÔÚÉú³¤¼¤ËØÁìÓòµÄÓªÒµÓÅÊÆ£¬Ôö½øÖÁ×ð¹ú¼ÊÉúÎï¡°ÕïÁÆÒ»Ì塱×ÛºÏÕ½ÂԽṹ£¬ÌáÉý¹«Ë¾Ó¯ÀûÄÜÁ¦¡£
°¢ÀïǰCEOÎÀÕܼÓÃË£¬Éú̬¸³ÄÜ´óÓпÉΪ
´Ë·¬Õýʽ¼ÓÈëÖÁ×ð¹ú¼ÊÉúÎïµÄÎÀÕÜ£¬ÔøÈΰ¢Àï°Í°ÍCEO¡¢¡¢¡¢¶«·½Ö¤È¯Í¶Ðв¿×Ü˾ÀíµÈÒªÖ°£¬±»¡¶ÑÇÖÞ½ðÈÚ¡·ÔÓ־ѡΪ¡°Öйú×î¶¥¼âµÄÊ×ϯִÐй١±Ö®Ò»£¬ÓÐÈýÊ®ÓàÄ괴ͶÓëÆóÒµÖÎÀíÂÄÀú¡£
´Ó°¢Àï°Í°ÍÈ¥Ö°ºó£¬ÎÀÕܽ¨ÉèÁË×ÅÃûͶ×Ê»ù½ð¼ÎÓù×ÊÔ´£¬ÖÎÀí×ʲú×ܶ170ÒÚÔª¡£¼ÎÓù×ÊԴרעÓÚ¶À½ÇÊÞÆóÒµ·õ»¯£¬°²¿ËÁ¢Òì¡¢¡¢¡¢ÅÝÅÝÂêÌØ¡¢¡¢¡¢¾©¶«ÎïÁ÷¡¢¡¢¡¢Ë¼Ä¦¶û¹ú¼Ê¡¢¡¢¡¢¹øÈ¦Ê³»ãµÈÒ»ÖÚ¶úÊìÄÜÏêµÄÆ·ÅÆ±³ºó¾ùÓÐÆäÉíÓ°¡£

ÒÔ¡°ÉúÃü¿Æ¼¼ÆÕ»ÝÕß¡±ÎªÔ¸¾°¡¢¡¢¡¢Æð¾¢×êÓª¡°´òÔìÁýÕÖÈ«¹¤ÒµÁ´Éú̬µÄƽ̨ÐÍÆóÒµ¡±µÄÖÁ×ð¹ú¼ÊÉúÎÓ봴Ͷ×ÊÔ´¡¢¡¢¡¢ÇþµÀ¡¢¡¢¡¢ÂÄÀú¾ã·áµÄ×ÊÔ´Êг¡´ó¿§ÏàÁ¬Ïµ£¬¸øÁËͶ×ÊÕßÓëÊг¡¼«´óµÄÏëÏó¿Õ¼ä¡£
×Åʵ£¬ÖÁ×ð¹ú¼ÊÉúÎïºÍÎÀÕÜ¡°Åöײ¡±³öÀ´µÄ»ð»¨£¬»òÐí²»»áÍ£ÁôÔÚÊг¡ÏëÏó²ãÃæ¡£
¾Û»áÖУ¬ÖÁ×ð¹ú¼ÊÉúÎïÏà¹ØÈÏÕæÈËÃ÷È·ÌåÏÖ£º£º£º¡°´Ë´ÎÊÇÕ½ÂÔÏàÖú£¬²»ÊǼòÆÓµÄ¶ÊÂÑ¡¾Ù¡±£¬ÎÀÕÜÔÚÈ˹¤ÖÇÄÜ¡¢¡¢¡¢ÐÂÏûºÄ¡¢¡¢¡¢Ç°ÑؿƼ¼µÈÁìÓò£¬¾ßÓеÄÉîֿͶ×ÊÖÎÀíÂÄÀú¡¢¡¢¡¢¸»ºñÐÐÒµ×ÊÔ´Á´½Ó¼°¶à¹¤ÒµÉú̬¶ËÉî¶È½á¹¹£¬½«ÓÐÖúÓÚÉÏÊй«Ë¾Æ½Ì¨»¯¡¢¡¢¡¢¹ú¼Ê»¯Õ½ÂÔ¼ÓËÙÂ䵨¡£
ÒÔAIΪÁ¢ÒìÍ»ÆÆµã£¬ËÄ´óÕ½ÂÔÆ«Ïò¸³ÄÜ

ÔÚÎÀÕÜ¿´À´£¬¼ÎÓù×ÊÔ´ÓëÖÁ×ð¹ú¼ÊÉúÎÔÚÓ¦ÓÃÈ«³¡¾°»¯¡¢¡¢¡¢¹ú¼Ê»¯¡¢¡¢¡¢ÆÕÊÊ»¯¡¢¡¢¡¢ÒÔAIÎªÍ»ÆÆµãµÄÁ¢ÒìÇý¶¯»¯£¬ËÄ´óÕ½ÂÔÆ«ÏòÉÏÇ÷ͬ£¬Ì½Ë÷¿Õ¼äÁÉÀ«£º£º£º
µÚÒ»£¬¡°ÑÏËàÒ½ÁÆÕýÔÚ×ßÏòÏûºÄ¼¶Ó¦Óã¬ÊÖÒÕͶÈëÒª¸üÑÏË࣬ÇÒÒª×ßÏòÏûºÄµÄģʽ£¬ÇþµÀ¡¢¡¢¡¢³¡¾°Òª¸»ºñ£¬Ó¦Óò»Êܵط½µÄÏÞÖÆ£¬ÄÄÅÂÊÇ´æÁ¿¾¼ÃÏ£¬ÏûºÄÕßÔ¸ÒâΪ×Ô¼º¿µ½¡»¨Ç®µÄ¿ÉÄÜ·´¶ø±äµÃ¸ü¶àÁË¡£¡±
µÚ¶þ£¬¡°ÔÚ(º£ÄÚ)Ò½±£ÕûÌå½ÚÔ¼µÄ´óÇéÐÎÏ£¬±ØÐè³öº££¬¼á¶¨²»ÒƵØ×ß³öÈ¥£¬ÕâÒ²ÊÇʹһ¸öÃñ×åµÄÊÖÒÕ¡¢¡¢¡¢Ãñ×åÆ·ÅÆÈ«Çò»¯ºÜºÃµÄ³ö·¡£¡±
µÚÈý£¬¡°ÎÒÃÇ¿´µ½£¬ÖйúµÄϲãϳÁÊг¡Óдó×Úû±»Öª×ãµÄÒ½ÁÆÐèÇó£¬Ò²ºÍÖÁ×ð¹ú¼Ê(ÉúÎï)¿´µ½µÄÆ«ÏòÊÇÒ»Öµġ£¡±
µÚËÄ£¬¡°ÔõÑù×öµ½Ç°Èý½×¶Î£¬³ýÁËģʽÁ¢ÒìÍ⣬»¹ÐèÒªÊÖÒÕÁ¦£¬×î´óµÄÊÖÒÕÍ»ÆÆÔÚÈ˹¤ÖÇÄÜAIµÄÆÊÎö¡¢¡¢¡¢»ùÓÚË㷨ģ×ÓµÄÍ»ÆÆ£¬»á¶ÔвúÆ·ÑÐÌᳫµ½¸ïÃüÐÔ×÷Óã¬Ò²´øÀ´Ðí¶à×°±¸µÄÖÇÄÜ»¯£¬°üÀ¨ÎÒÃÇÔÚ×öµÄIVDϵͳºÍ¼ì²â×°±¸µÄÖÇÄÜ»¯£¬ÕâЩÊÂʵʹµÃ½øÈëÏûºÄ¼¶³¡¾°ºÍϲãϳÁÊг¡±äµÃÓпÉÄÜ¡£¡±
ÊÂʵÉÏ£¬»ùÓÚAIÍÆÏÂÊÖÒÕÑз¢¡¢¡¢¡¢¼ÓËÙÏûºÄ³¡¾°ÍØÕ¹ÓëģʽÁ¢Ò죬ÔÚÖÁ×ð¹ú¼ÊÉúÎï½üÄêÀ´×ÅÁ¦¿ªÍØÖ®Ï£¬ ÒÑ×ßÈëÏÖʵ¡£
»áÉÏÖÁ×ð¹ú¼ÊÐû²¼Á˶àÏîµ×²ãÊÖÒÕ¸üУ¬Í¨¹ýµ×²ãÊÖÒÕµÄˢУ¬Ðû²¼ÁËȫеġ°Î޸С±×°±¸Æ½Ì¨È¥Ö§³ÖÒ½Ôº¡¢¡¢¡¢ÉçÇø¡¢¡¢¡¢¾Ó¼Ò³¡¾°µÄÓªÒµ½øÒ»²½À©Õ¹¡£
ÔÚ×î½üµÄÁ÷¸Ð¼¾£¬ÖÁ×ð¹ú¼ÊÉúÎïÓ뾩¶«¿µ½¡¡¢¡¢¡¢¸£ÖݶùͯҽԺµÈÏàÖú´òÔìÁË3Сʱ²¡ÔºËËáÕï¶ÏÍø£¬Í¨¹ý¡°Èý¶ËºÏÒ»¡±µÄ·½Ê½£¬¼´¡°Ò½ÔºÎªÖÐÐÄ£¬ÉçÇøÎªÆ½Ì¨£¬¾Ó¼ÒΪץÊÖ¡±£¬´ó´óËõ¶ÌºôÎüµÀ¼²²¡»¼Õß´Ó·¢Ã÷Ö¢×´µ½ÖÎÁƵÄÖÜÆÚ£¬ÒÔ¼°ÅŶÓʱ¼ä£¬Í¬Ê±ÔçÆÚµÄ¾«×¼Õï¶Ï¿ÉÕÆÎÕ²¡¶¾ÖÎÁÆ¡°48Сʱ»Æ½ðʱ¼ä¡±¡£
»ùÓÚËÄ´óÕ½ÂÔÆ«ÏòµÄÒ»ÖÂÐÔºÍǰÆÚ³Áµí£¬ÎÀÕܶÔË«·½Î´À´¶àÌõÀíÉú̬¸³ÄܵĿÉÄÜÏÔµÃÐÅÐÄÊ®×㣺£º£º¡°ÎÒÃÇÕâ´ÎÀ´ÊDZ¼×ÅÅäºÏµÄÓªÒµÏàÖú£¬ÔÚ(ÒÔÉÏ)ÕâЩÁìÓò£¬Ï£ÍûºÍÖÁ×ð¹ú¼ÊÉúÎïÅäºÏʵÏÖеķÉÔ¾¡£¡±
ÄâÊÕ¹ºÖÐɽº£¼Ã£¬ÊµÏÖ¡°ÕïÁÆÒ»Ì塱սÂԽṹ
1ÔÂ11ÈÕ£¬ÖÁ×ð¹ú¼ÊÉúÎïÐû²¼ÐÂÎųƣ¬ÄâÊÕ¹º³â×Ê8.075ÒÚÔªÊÕ¹ºÖÐɽº£¼Ã100%¹ÉȨ¡£

×÷Ϊ·Ö×ÓÕï¶ÏÁúÍ·ÆóÒµ£¬ÖÁ×ð¹ú¼ÊÉúÎïÕýÕ½ÂԽṹ¾«×¼Ò½ÁÆ£¬Í¨¹ýÏÖÓÐÔÚ¶ù¿ÆÑ¬È¾ÁìÓòµÄÓÅÊÆ£¬É¶ù¿ÆÕïÁÆÒ»Ì廯Éú³¤£¬´òÔì¡°¶ùͯ°«Ð¡Ö¢¡±×¨²¡Æ·ÅÆÐ§Ó¦£¬ÖÂÁ¦ÓÚΪ»¼¶ùÌṩԽ·¢ÓÅÖÊ¡¢¡¢¡¢¸ßЧµÄ´Óɸ²é¡¢¡¢¡¢Õï¶Ïµ½ÖÎÁƵÄÈ«·½Î»ÕïÁÆ·þÎñ¡£
´Ë´ÎÄâÊÕ¹ºÉú³¤¼¤ËØÆóÒµÖÐɽº£¼Ã£¬ÓÐÍûÖúÍÆÖÁ×ð¹ú¼ÊÉúÎïÔÚ¶ù¿ÆÁìÓò×ÝÉîÉú³¤£¬³ä·ÖÑéÕ¹ÐͬЧӦ£¬ÊµÏÖ¡°ÕïÁÆÒ»Ì塱µÄ×ÛºÏÕ½ÂԽṹ¡£
¾ÝϤ£¬ÖÁ×ð¹ú¼ÊÉúÎïÒÑÁýÕÖÌìϸ÷Ê¡ÊеØÇø³¬6000¼Ò¶þ¼¶¼°ÒÔÉÏÒ½ÁÆ»ú¹¹µÄ¿Í»§£¬ÓÈÆäÔÚ¶ù¿Æ¡¢¡¢¡¢¶ù±£¿£¿Æ·½ÃæµÄר¼Ò»ù´¡¡¢¡¢¡¢Ñ§Êõ»ù´¡¡¢¡¢¡¢ÓªÒµ»ù´¡¶¼ÓкܺõijÁµí£¬½¨ÉèÁË´Ó¹ú¼Ò¼¶µ½Ê¡¼¶ÔÙµ½µØÊм¶Ïؼ¶Ò½ÔºµÄÏúÊÛÍøÂç¡£
ÖÐɽº£¼Ã¾ÓɶàÄêÊг¡¸û×÷£¬Ôڹ㶫¡¢¡¢¡¢¸£½¨µÈµØ½¨ÉèÆð¶ù¿Æ¡¢¡¢¡¢¶ù±£¿£¿ÆµÄ¶àÌõÀí¡¢¡¢¡¢ÁýÕÖÃæÆÕ±éµÄ¿Í»§ÏµÍ³£¬ÏúÊÛ¿Í»§Ö÷ҪΪϲãÉçÇøÎÀÉúÖÐÐÄ¡¢¡¢¡¢Ï²ãÎÀÉúÔº¡¢¡¢¡¢ÕïËùºÍÃÅÕﲿ¡£
±¾´ÎÉúÒâÍê³Éºó£¬Ë«·½¿ÉʵÏÖר¼Òϵ×ܹ²ÏíÓëÏúÊÛÍøÂ绥²¹£¬ÔöÇ¿¸÷Æ·¼¶Ò½ÔºÉøÍ¸£¬×îÖÕÐγÉÔÚÌìϹæÄ£ÄڵĽ¡È«ÏúÊÛÍøÂ磬¼´ÕïÁÆÁìÓòµÄ¡°È«ÇþµÀ¡±ÁýÕÖ£¬¸üºÃµØÔö½øÉÏÊй«Ë¾Î´À´Éú³¤¡£
±ðµÄ£¬Õâ±ÊÊÕ¹º½«Á¢¸Í¼ûÓ°µØÔöºñÖÁ×ð¹ú¼ÊÉúÎïÒµ¼¨¡£
1ÔÂ13ÈÕ£¬ÖÁ×ð¹ú¼ÊÉúÎïÐû²¼µÄÔö²¹Í¨¸æÏÔʾ£¬2024Äê1¡ª11Ô£¬ÖÐɽº£¼ÃÓªÒµÊÕÈëÔ¼4.08ÒÚÔª£¬¾»ÀûÈóÔ¼1.05ÒÚÔª¡£
¹ÉȨ³öÈ÷½×÷³öÒµ¼¨ÔÊÐí£º£º£ºÖÐɽº£¼Ã2025Äê¶È¡¢¡¢¡¢2026Äê¶È¾É󼯵ľ»ÀûÈó(°´¿Û³ý·Ç¾³£ÐÔËð񾂡ºóµÄ¾»ÀûÈóÊëµÍÔÔòÈ·¶¨)£¬½«»®·Ö²»µÍÓÚ1.4ÒÚÔª¡¢¡¢¡¢1.8ÒÚÔª¡£
ÈçÎôʱÍê³ÉÇéÐÎÁè¼ÝÔÊÐí¾»ÀûÈó70%µÄ£¬½«¾ÙÐйÀÖµµ÷½â£¬ÒÔÔ¹ÀÖµ8.075ÒÚԪΪ»ù´¡£¬±¾´ÎÉúÒâÕûÌå¹ÀÖµÔöÌí£¬¹ÀÖµµ÷½âµÄÔöÌí¶îÀۼƲ»µÃÁè¼Ý3.925ÒÚÔª£¬ÒÔ¼¤ÀøÓªÒµÖÐɽº£¼Ã¼á³ÖÎȲ½Éú³¤£¬Ê©Õ¹ÐͬЧӦ£¬½µµÍÊÕ¹º·çÏÕ¡£
Æð¾¢·¢Á¦¹¤Òµ²¢¹º£¬´òÔìÆ½Ì¨ÐÍÆóÒµ
×Åʵ£¬ÎÀÕܼÓÃË¡¢¡¢¡¢ÊÕ¹ºÖÐɽº£¼Ã£¬ÎÞ²»Ó³Ö¤×ÅÖÁ×ð¹ú¼ÊÉúÎï¡°´òÔìÁýÕÖÈ«¹¤ÒµÁ´Éú̬µÄƽ̨ÐÍÆóÒµ¡±µÄÐÛÐÄ¡£
×Ô2020ÄêÉÏÊÐÒÔÀ´£¬ÖÁ×ð¹ú¼ÊÉúÎïÌá³öƽ̨»¯½¨ÉèµÄÖØµãÖкã¾ÃÕ½ÂÔ¡£
ÔÚ2024ÄêµÄ°ëÄê¶È±¨¸æÖУ¬ÖÁ×ð¹ú¼ÊÉúÎï½øÒ»²½Ã÷È·Õ½ÂÔʵÑé·¾¶£º£º£º¡°³ÖÐøÍ¨¹ý×ÔÖ÷Ñз¢¡¢¡¢¡¢Õ½ÂÔÏàÖú¡¢¡¢¡¢¹¤Òµ²¢¹ºµÈ¶àÖÖ·½Ê½£¬¼Ó´óÈ«¹¤ÒµÁ´ÉÏÏÂÓεÄÑÓÉìÓ뽨ÉèÁ¦¶È£¬Î§ÈÆÉúÃü¿Æ¼¼ÁìÓòÒªº¦µ×²ãÊÖÒÕ¡¢¡¢¡¢Òªº¦½¹µãÄ£¿£¿é¡¢¡¢¡¢Òªº¦ÔÖÊÁϵÈÖØµãÈüµÀ£¬Ò»Ö±¿ª·¢¡¢¡¢¡¢ÕûºÏÓëÍ»ÆÆ£¬Öð²½´òÔìÁýÕÖÈ«¹¤ÒµÁ´Éú̬µÄƽ̨ÐÍÆóÒµ¡£¡±
½üÄêÀ´£¬ÖÁ×ð¹ú¼ÊÉúÎïÆð¾¢·¢Á¦¶àÈüµÀ¡¢¡¢¡¢¶àÁìÓò£¬³ÖÐøÑ°ÕÒ¡¢¡¢¡¢Í¶×ÊÒµÄھ߱¸ÊÖÒÕÁìÏÈÓÅÊÆµÄÏȽøÆóÒµ£¬Æð¾¢Íƶ¯¹«Ë¾ÏòÉúÃü¿Æ¼¼Æ½Ì¨ÐÍÆóÒµÉú³¤¡£Éæ¼°µÄº£ÄÚÍâÆóÒµ°üÀ¨ÕæÂõÉúÎï¡¢¡¢¡¢°²ÈüÕï¶Ï¡¢¡¢¡¢ÃÀ¹úFirst Light¡¢¡¢¡¢Ó¢¹úQuantuMDx¡¢¡¢¡¢¼ÓÄôóSepsetµÈµÈ¡£
Óë´Ëͬʱ£¬¹«Ë¾ÔÚºôÎüµÀ¡¢¡¢¡¢¸¾Óס¢¡¢¡¢ÑªÔ´¡¢¡¢¡¢²âÐòµÈ¶à¸öÒªº¦ÁìÓòµÄÊÖÒÕ¡¢¡¢¡¢²úÆ·¼°Êг¡½á¹¹È¡µÃ³¤×ãÉú³¤£¬Öð²½×ßÈë·ÅÁ¿ÔöÌí½×¶Î¡£
2024ÄêǰÈý¼¾¶È£¬ÖÁ×ð¹ú¼ÊÉúÎïʵÏÖÓªÒµÊÕÈë10.33ÒÚÔª£¬Í¬±È´óÔö63.24%£¬¿Û·Ç¾»ÀûÈó1.51ÒÚÔª£¬Í¬±È´óÔö637.21%¡£